Cell Stem Cell:类器官 2.0 炸场!人源心脏-巨噬细胞组装体精准复刻房颤,突破动物模型转化瓶颈
来源:100医药网 2025-11-18 14:27
本研究构建人心脏-巨噬细胞组装体,重现组织驻留巨噬细胞对心脏发育、电传导的调控,成功建模炎症性心房颤动,为免疫-心脏互作机制研究及相关药物研发提供新平台。临床中,医生面对这类心疾病时,常受限于现有研究模型。多数动物模型的心脏生理特征与人类差异大,导致很多实验室结论难以转化到临床治疗中。而心早已是全球发达国家致死致残的头号杀手,开发更贴近人类实际情况的体外心脏模型,成了突破瓶颈的关键。
近日,Cell stem cell发表的一项研究,就为这个难题给出了新答案。研究团队通过整合人多能来源的胚胎单核细胞与人心脏类器官,造出了能复刻与心脏相互作用的人心脏-巨噬细胞组装体(hHMA),为解析心律失常发病机制提供了有力工具。

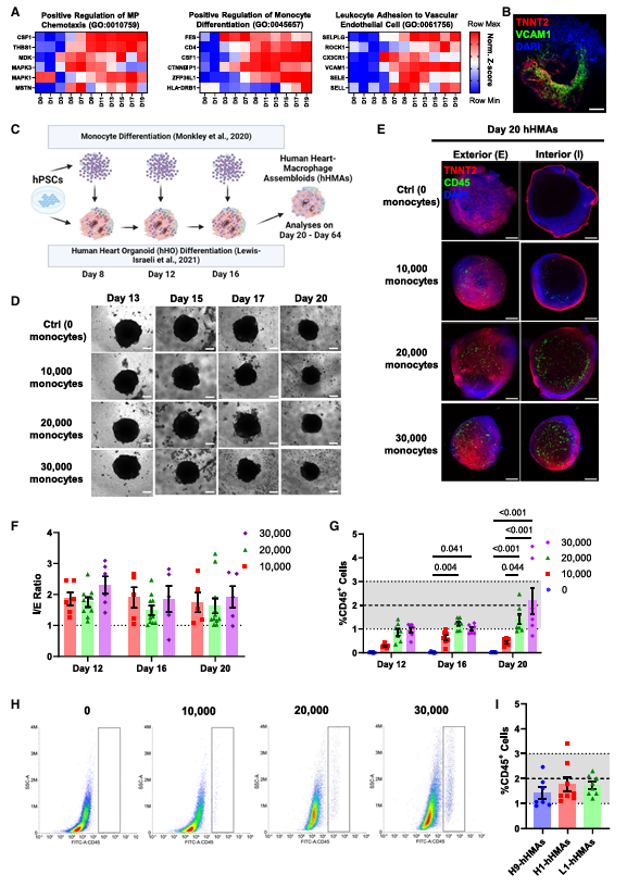
研究团队首先找到一套高效的组装方法:在人心脏类器官分化的关键阶段,加入由自体人多能干细胞培育的卵黄囊样胚胎单核细胞。这些单核细胞能自然融入心脏类器官,还会分化成组织驻留巨噬细胞(TRMPs),并且能长期稳定存在。其在组装体中的比例(1%~3%)和人类胚胎心脏里的生理水平完全一致,这为后续研究打下了贴近生理的基础。

图1 自体人多能干细胞来源的卵黄囊样胚胎单核细胞高效整合到人心脏类器官中
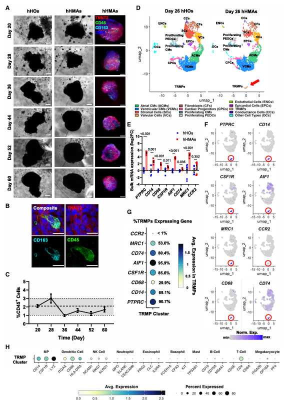
进一步研究发现,这些分化出的TRMPs不只是待着,还和人类胚胎心脏里的TRMPs在转录组水平高度相似,更主动参与心脏发育的调控。它们会分泌含SPP1的细胞外囊泡(EVs),通过胞葬作用等方式,调节心肌细胞的旁分泌信号、重塑细胞外基质,甚至还能促进心室肌细胞的生成,帮心脏类器官的收缩功能变得更成熟。

图2 整合的单核细胞获得胚胎心脏组织驻留巨噬细胞命运并长期存在于心脏-巨噬细胞组装体中
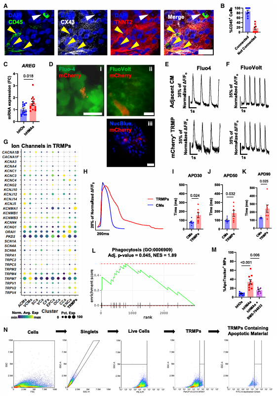
在心脏关键的电生理功能上,TRMPs也展现出重要作用。它们会和心肌细胞通过连接蛋白43(CX43)形成缝隙连接,实现功能性偶联;同时自身还表达多种钙通道和钾通道,能参与钙信号同步和动作电位传导,这些作用对维持心脏电活动稳定至关重要,也让这个组装体更接近真实心脏的运作模式。

图3 心脏-巨噬细胞组装体包含功能性心脏组织驻留巨噬细胞,可与电系统偶联并执行胞葬作用
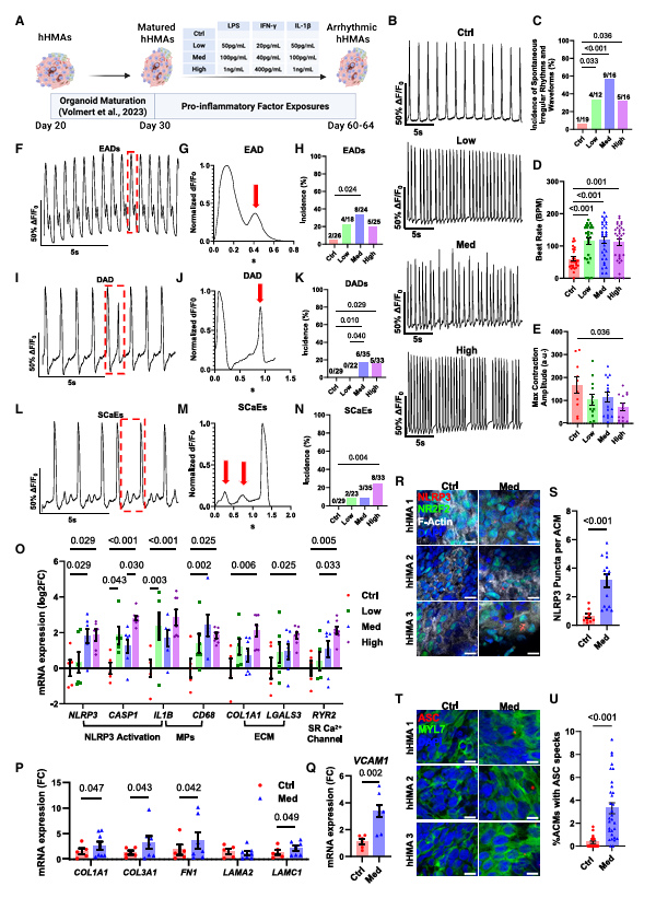
为了验证这个组装体能不能用于疾病研究,团队还做了房颤建模实验。把成熟的hHMA暴露在脂多糖(LPS)、IL-1 等已知会诱发房颤的炎症因子中,结果很明确:慢性炎症会激活NLRP3炎症小体,让TRMPs变成促炎表型;接着,心房肌细胞就出现了早期后除极、延迟后除极等典型的心律失常特征,甚至表现出不规则电活动、心率加快等房颤症状。更关键的是,用NLRP3抑制剂MCC950处理后,这些房颤表型能被有效逆转,这和临床中 NLRP3激活参与房颤发病 的观察结论完全吻合。

图4 在成熟的心脏-巨噬细胞组装体中建立房颤模型:长期暴露于房颤相关炎症触发因子诱导NLRP3激活和房性心律失常
而且,炎症状态下的TRMPs还会主动加剧问题。它们会上调促炎细胞因子的表达,同时下调抗炎因子水平,进一步增强心房的兴奋性,这也坐实了这类巨噬细胞在炎症引发房颤中的核心角色,让模型的疾病模拟价值更突出。
这项研究的核心意义,在于首次造出了包含功能性TRMPs的人源心脏组装体。它既能还原胚胎心脏发育中免疫细胞和心肌细胞的相互作用,又能模拟炎症驱动的心律失常病理过程。对科研人员来说,这个生理相关性高、可重复的体外模型,能帮他们更深入解析TRMPs在心脏发育和疾病中的作用机制;对临床和药物研发而言,它更是一个全新的试验台,未来可以用它筛选治疗房颤的药物、评估疗效,大大加速从实验室到临床的转化效率。
如今心血管疾病的负担还在不断加重,精准的疾病模型和治疗策略成了临床急需。这项研究打破了传统心脏类器官缺乏关键免疫细胞的局限,为免疫和心脏交叉领域的研究打开了新方向。随着后续研究的推进,它有望进一步阐明心律失常的发病机制,推动新型疗法的研发,最终为更多心血管疾病患者带来更有效的治疗选择。(100yiyao.com)
参考文献:
O Hern, Colin et al. Human heart-macrophage assembloids mimic immune-cardiac interactions and enable arrhythmia disease modeling. Cell stem cellvol. 32,11 (2025): 1671-1690.e13. doi:10.1016/j.stem.2025.09.011
版权声明 本网站所有注明“来源:100医药网”或“来源:bioon”的文字、图片和音视频资料,版权均属于100医药网网站所有。非经授权,任何媒体、网站或个人不得转载,否则将追究法律责任。取得书面授权转载时,须注明“来源:100医药网”。其它来源的文章系转载文章,本网所有转载文章系出于传递更多信息之目的,转载内容不代表本站立场。不希望被转载的媒体或个人可与我们联系,我们将立即进行删除处理。 87%用户都在用100医药网APP 随时阅读、评论、分享交流 请扫描二维码下载->
2025-05-01 16:06:26
2025-05-01 16:06:26
2025-05-01 16:06:26
2025-05-01 16:06:26
2025-05-01 16:06:26
2025-05-01 16:06:26