来源:100医药网 2025-11-11 14:37
来自巴黎西岱大学等机构的科学家们进行的一项突破性研究显示,通过分析肠道菌群的“社交网络”,我们或能以三倍于传统方法的准确度预测一个人的年龄,还能解读其生活方式!你知道吗?你的肠道里住着约40万亿个微生物,数量比你身体的细胞还多!这个被称为 第二大脑 的肠道菌群不仅影响着消化吸收,更与力、情绪甚至寿命息息相关。随着医疗时代的到来,肠道菌群研究成为最热门的前沿领域之一。全球微生物组市场规模预计在2025年将突破160亿美元,而科学家们正在解锁这个微观宇宙的更多奥秘。
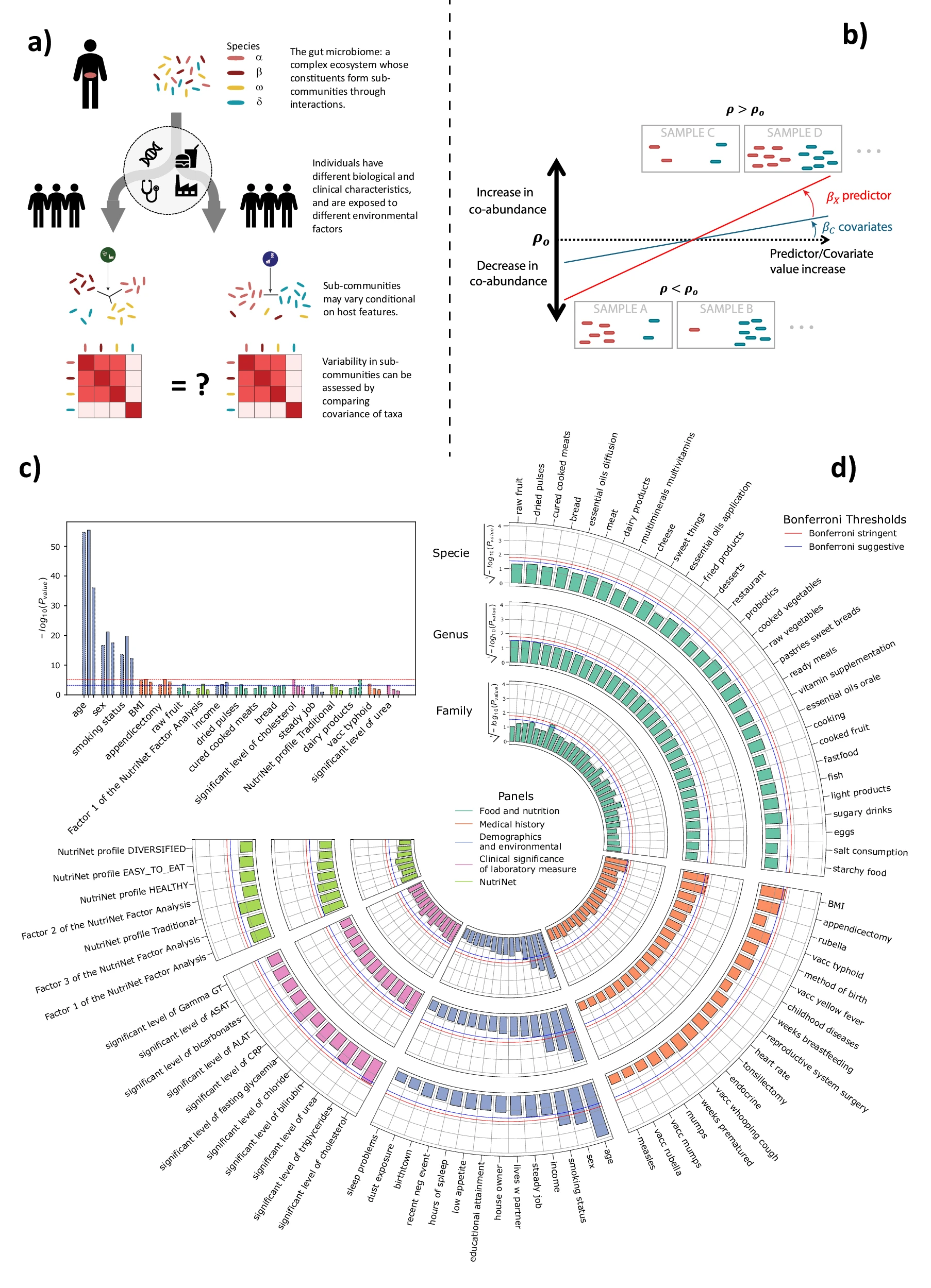
近日,一篇发表在国际杂志Communications Biology上题为 The influence of environment on bacterial co-abundance in the gut microbiomes of healthy human individuals 的研究报告中,来自巴黎西岱大学等机构的科学家们进行的一项突破性研究显示,通过分析肠道菌群的 社交网络 ,我们或能以三倍于传统方法的准确度预测一个人的年龄,还能其生活方式!
菌群 社交圈 里的健康密码
这项研究最大的创新在于,其不再仅仅关注肠道里 有哪些细菌 数量多少 ,而是深入探究细菌之间的互动关系,就像社交网络分析,不只用户数量更要分析用户间的联系强度。
文章中,研究人员开发了名为MANOCCA的全新统计方法并分析了938名健康志愿者的肠道菌群数据。这种方法能精准捕捉细菌间的 合作 与 竞争 关系,这就突破了传统仅关注细菌数量的局限。
四大发现颠覆认知:
(1)年龄增长、吸烟让菌群 社交 变冷清:1)随着年龄增长和吸烟习惯,菌群间的互动显著减少;2)就像社交圈随着年龄增长而缩小;
(2)肥胖让菌群 过于活跃 :1)较高的BMI指数与菌群过度活跃相关;2)暗示这可能是不健康的 虚假繁荣 ;
(3)200个核心菌属扮演 社交达人 :1)无论年龄、性别、吸烟或肥胖状况如何变化,总有约200个菌属在维持菌群社交网络中起核心作用;2)其就像社交网络中的 关键意见领袖 ;
(4)预测年龄准确度提升3倍:1)基于菌群互动关系的模型预测年龄的准确度,是传统方法的3倍;2)相当于从 猜个大概 升级到 精准锁定 。
为什么菌群 社交 如此重要?
想象一下:一个公司不能只看员工数量,更要看团队协作效率;同样,肠道健康不只取决于有哪些菌,更取决于它们如何互动。当菌群间形成健康的 合作网络 就能更好地协同工作:
1)共同分解复杂物质;2)相互提供保护支持;3)维持肠道环境稳定。一旦这个网络被破坏,即使菌群数量不变,功能也可能大打折扣。

对环境与临床因素的筛选
从 读数 到 读关系 的健康新视角
这项研究的价值远不止于几组漂亮的数据,其代表着健康评估理念的重要转变:首先,研究人员开始关注生态而非个体,就像评估森林健康不能只数树木种类,还要看物种间的共生关系。肠道健康也是如此 关系网比成员名单更重要。其次,这为精准健康提供了新工具;未来通过分析你的菌群社交网络,医生或许能:1)更早发现健康风险;2)个性化推荐饮食方案;3)精准评估抗效果。
最重要的是,其让我们重新思考生活方式的影响;吸烟、肥胖、衰老不仅改变菌群组成,更在破坏它们的关系网,这就解释了为什么同样的饮食对不同人的效果差异巨大,因为每个人的菌群 社交模式 独一无二。当然,这项研究只是开端。MANOCCA方法需要大样本支持,且尚未考虑菌群数据的复杂性;但毫无疑问,其为研究人员打开了一扇新窗口,通过观察微观世界的社交动态就能解读宏观健康的深层密码。
下次当你享受一杯咖啡、决定是否吸烟、或者考虑控制体重时,不妨想想肠道里那200个 社交达人 菌属 你的每个选择都在重塑它们的社交圈,而它们的 人际关系 正悄悄影响着你的健康轨迹。(100yiyao.com)
参考文献:
Boetto, C., Romero, V.B., Henches, L. et al. . Commun Biol 8, 1537 (2025). doi:10.1038/s42003-025-08895-y
版权声明 本网站所有注明“来源:100医药网”或“来源:bioon”的文字、图片和音视频资料,版权均属于100医药网网站所有。非经授权,任何媒体、网站或个人不得转载,否则将追究法律责任。取得书面授权转载时,须注明“来源:100医药网”。其它来源的文章系转载文章,本网所有转载文章系出于传递更多信息之目的,转载内容不代表本站立场。不希望被转载的媒体或个人可与我们联系,我们将立即进行删除处理。 87%用户都在用100医药网APP 随时阅读、评论、分享交流 请扫描二维码下载->
2025-05-01 16:06:26
2025-05-01 16:06:26
2025-05-01 16:06:26
2025-05-01 16:06:26
2025-05-01 16:06:26
2025-05-01 16:06:26